Understanding Our Organizational Chart
Our Federation’s organizational structure departs from traditional hierarchies to ensure maximum functionality and agile decision-making and Its cross-disciplinary framework seamlessly integrates diverse expertise, fostering innovation and delivering high-value outcomes.
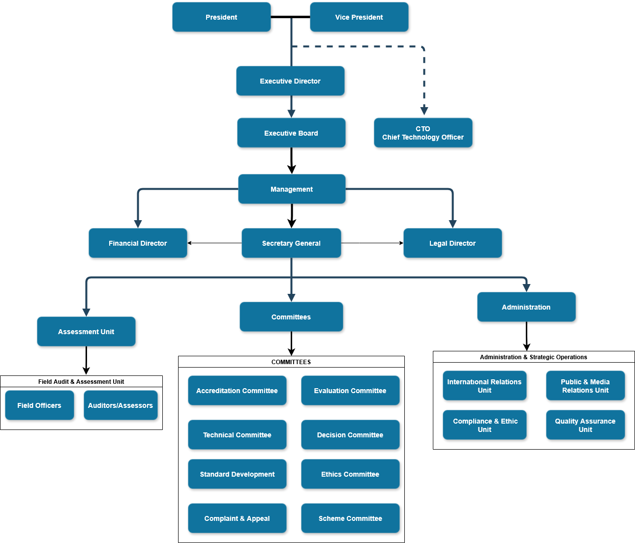
Accreditation Federation’s organizational structure has been designed to deviate from traditional hierarchical models, enabling the most functional and efficient operations. Each unit is structured to facilitate rapid and effective decision-making, all while pursuing shared objectives. This flexible configuration also allows for easy integration of diverse expertise from various sectors, ultimately delivering high-value solutions to our members.

At the same time, our Federation places a strong emphasis on a participatory and innovative governance approach. Strategic committees and councils feature broad stakeholder representation, promoting both transparency and efficiency in guiding major decisions. By uniting multiple disciplines within a dynamic ecosystem, our Federation supports continuous improvement and ensures that every voice is heard in the pursuit of excellence.
Join us to contribute to global accreditation and make a difference.
Become a MemberStay informed with the latest news and updates from AF. Be the first to know!
Fill in your details below to subscribe to our newsletter:

© 2022 International Accreditation Federation Inc. All rights reserved.